IV.Развитие школьной инфраструктуры
Направление:
-Образование в п.Целинный единой системы обучения и воспитания, здоровья, социальной защиты ребёнка и подготовки его к вступлению во взрослую жизнь по средствам создания на базе школы социально-педагогического комплекса.
Программа «Социально-педагогический комплекс как фактор повышения качества образования в сельской школе»
Цель:
-создать единое образовательное пространство на селе, обеспечивающее эффективность и качество образования сельских школьников, содействующее совершенствованию процесса воспитания подрастающего поколения.
Задачи:
- Оказать педагогическую поддержку развитию индивидуальности ребёнка, повышение качества его знаний;
- Обеспечить содержательную и методическую преемственность в работе детского сада, школы, ДК, сельской библиотеки;
- Осуществить учебно-воспитательный процесс в режиме здоровьесбережения учащихся;
- Создать механизм привлечения родителей учащихся в образовательное и социальное пространство школы;
- Формирование готовности учащихся и учителей школы к активному сотрудничеству с различными социальными институтами.
Основные функции и принципы построения социально-педагогического комплекса:
СПК связан с реализацией следующих основных функций:
- образовательная – обеспечивает целенаправленное педагогическое влияние на поведение и деятельность детей и взрослых;
- диагностическая – изучает личностные особенности и социально-бытовые условия жизни детей, семьи, социального окружения, выявляет позитивные и негативные влияния и различного рода проблемы, рекомендует пути решения проблем;
- организационно-коммуникативная – способствует включению специалистов различных учреждений в СПК, привлекает их к созданию различных видов помощи семье, конкретному ребёнку, содействует вовлечению родителей в процессы обучения, воспитания и развития;
- прогностическая и экспертная – участие в программировании, прогнозировании, проектировании процесса социального развития конкретного микросоциума, в деятельности различных институтов по социальной работе;
- предупредительно-профилактическая – предусматривает предупреждение негативных явлений, организует оказание социально-бытовой, юридической, медицинской и др. помощи;
- досуговая – выявляет интересы и потребности детей, семей в различных видах деятельности;
- социально-медицинская – способствует овладению основами культуры питания, здорового образа жизни;
- психологическая – обеспечивает допустимое и целесообразное вмешательство в процесс социализации детей, влияет на воспитанников и родителей, на ситуации микросоциуме, групповое общение;
- профориентационная – способствующая дальнейшему самоопределению обучающихся.
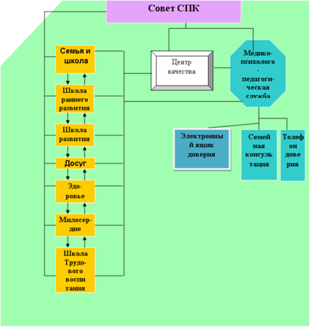
СОЦИАЛЬНО-ПЕДАГОГИЧЕСКИЙ КОМПЛЕКС п.Целинный

Механизмы:
1.Оказать педагогическую поддержку развитию индивидуальности ребёнка, повышение качества его знаний.
1.1.Создать центры «Семья и школа», «Школа раннего развития», «Школа развития», «Досуг», «Здоровье», «Милосердие», «Школа трудового воспитания» совместно с социальными институтами п.Целинный и родительской общественностью.
1.2. Органицация кружковой работы, где руководители не педагогические работники (родители, специалисты социальных институтов).
2.Обеспечить содержательную и методическую преемственность в работе детского сада, школы, ДК, сельской библиотек.
2.1.Создать нормативно-правовую базу СПК.
2.2.Создать Совет СПК.
2.3.Создать Центр качества – руководитель заместитель директора по учебно-воспитательной работе.
2.4.Организовать класс дошкольной подготовки для детей не посещающих детский сад .
2.5. .Использование помещений, оборудования Дома Культуры, сельской библиотеки, детского сада в учебном процессе и дополнительном образовании.
3.Осуществить учебно-воспитательный процесс в режиме здоровьесбережения учащихся.
3.1.Организовать медико-психолого-педагогическую службу на селе.
3.2.Измененить инфраструктуру школы.
3.3.Организовать семейное посещение тренажёрного зала.
3.4.Организация спортивно-массовых мероприятий на селе.
4.Создать механизм привлечения родителей учащихся в образовательное и социальное пространство школы.
4.1.Руководство Центров – родители.
4.2.Совместное планирование воспитательной, социальной работы.
4.3.Семейные консультации.
4.5.Совместная профориентационная работа, трудовая деятельность школы с родителями.
4.4.Электроннный ящик доверия, телефон доверия для детей, родителей, жителей посёлка.
4.5.Информационно-просветительские семинары с родителями, жителями посёлка.
4.6.Проведение совместных проектов: ученик – родитель, ученик – социальный институт, учитель – родитель, учитель – социальный институт, родитель – социальный институт.
5.Формирование готовности учащихся и учителей школы к активному сотрудничеству с различными социальными институтами.
5.1.Проведение совместных мероприятий: школа – социальный институт.
5.2.Руководство центров – руководители социальных институтов.
5.3.Государственно-общественное управление в школе.
Ожидаемый результат:
1.Нормативно-правовая база.
2.Активное участие родителей, социальных институтов в УВП школы.
3.Удовлетворённость детей, родителей, жителей посёлка работой школы.
4.Социализация выпускников школы.
5.Прекращение миграции обучающихся на третьей ступени обучения в школы города Краснокаменска.
5.Методические сборники учителей.
6.Участие учителей в мероприятиях районного, краевого, всероссийского уровней (обобщение опыта).
7.Деятельность кружков (руководители не являются педагогическими работниками).
Риски:
1.Недостаточность средств для решения транспортных вопросов.
2.Недостаточность средств для кружкой работы.
3.Инертность отдельных педагогов, родителей, руководителей социальных институтов в инновационной деятельности.
Социально-педагогический комплекс, далее СПК, создаётся по инициативе граждан по принципу консолидации различных сил общества с целью содействия образованию и воспитанию подрастающего поколения в п.Целинный. Является добровольным, самоуправляемым, некоммерческим формированием. Состоит из граждан и лиц, работающих в образовательных и социальных учреждениях, осуществляющих свою деятельность на территории посёлка.
СПК является независимым рабочим органом, который в своей деятельности руководствуется Конституцией РФ, Федеральным законодательством, законодательством Забайкальского края, постановлениями и распоряжениями Администрации муниципального поселения «Город Краснокаменск и Краснокаменский район», положением СПК П.Целинный на основе принципов добровольности, гласности, равноправия.
Участником СПК может быть любой гражданин, организация, учреждение, предприятие, действующее на законном основании.
Высшим органом управления СПК п.Целинный является Совет СПК, созываемый не реже 1 раз в квартал. Внеочередное заседание Совета СПК может быть созвано по требованию не менее 2/3 участников СПК.
Совет СПК создаётся из участников СПК. Численный состав Совета СПК -17 человек: руководители соц. институтов (представители) на территории посёлка – 9, Председатель общешкольного родительского комитета – 1, Председатель Управляющего совета школы-1, ЗДВР – 1,психолог – 1, учащиеся школы – 2, жители посёлка -2.
СОВЕТ СПК создаётся на базе школы .
Задачи Совета СПК:
1.Осуществить планирование социального развития школы.
2.Определить основные направления совершенствования деятельности СПК, повышения качества эффективности учебно- воспитательного процесса.
3.Объединить усилия различных служб по улучшению нравственного климата его жителей.
4.Поддержать общественные инициативы по совершенствованию и развитию обучения и воспитания молодёжи, определить пути взаимодействия школы с другими организациями с целью создания необходимых условий для развития детей и взрослых.
5.Проводить анализ недостатков и противоречий, мешающих улучшению качества образования МОУ ЦСОШ (в рамках своей компетенции).
Центр качества СПК
Центр качества СПК п.Целинный действует на основании положения Центра качества МОУ «Целиннинская СОШ». На заседания Центра качества по специальным вопросам могут приглашаться члены других центров СПК.
Центр качества возглавляет непосредственно заместитель директора по экспертизе качества образования (ЗДЭКО –УВР), назначаемый на должность приказом директора.
Задачи:
Центр качества образования школы решает следующие основные задачи:
-Формирование системы менеджмента качества школы на базе системы международных стандартов ISО 9000:2000.
-Содействие реализации стратегии развития школы и проведение политики школы в области качества образования; разработка предложений и реализация решений руководства школы по повышению качества образования и конкурентоспособности школы в соответствии с требованиями современного общества и участников образовательного процесса.
-Обеспечение эффективного функционирования системы менеджмента качества образования, своевременного планирования, координации, методической поддержки и контроля выполнения работ, осуществляемых всеми подразделениями школы по обеспечению качества образования.
-Организация работ по совершенствованию системы менеджмента качества (далее СМК) образования в соответствии с современными тенденциями в области управления качеством.
-Рациональная организация и эффективное проведение всех необходимых мероприятий по контролю качества образования, принятия по их результатам корректирующих и предупреждающих действий, направленных на повышение качества образования.
-Систематическое проведение и анализ результатов внутренних проверок СМК с целью оценки её эффективности и определения путей развития.
Медико-психолого-педагогическая служба
Цель Службы — обеспечение полноценного физического, психического и личностного развития детей (от нуля до 18 лет), молодежи в соответствии с индивидуальными возможностями и особенностями.
Основные задачи Службы:
- проводить мониторинг;
-оказать неотложную психологическую, медицинскую помощь несовершеннолетним и их семьям;
-оказать консультативно-диагностическую, коррекционную, психолого-профилактическую, реабилитационную помощь в условиях школы и ДОУ;
-оказать социально-психологическую помощь, содействие в профессиональной ориентации детей и молодежи;
- оказать социально-психологическую, психолого-педагогическую помощь в решении вопросов опеки и участия в воспитании несовершеннолетних;
-проводить консультации по правовым вопросам и другие виды юридической помощи по вопросам, связанным с охраной физического, психического здоровья детей и молодежи;
-составлять заключения и рекомендации по обучению, воспитанию, профессиональному образованию, социально-бытовому и трудовому устройству детей и молодежи;
- осуществлять телефон доверия.
Численный состав Службы– 7 человек:
ЗДУВР – 1, психолог – 1, члены пед.коллектива – 2, фельдшер школы – 1, медицинская сестра ДОУ -1, социальный педагог школы -1.
Центр «Семья и Школа».
Возглавляет Центр заместитель директора школы по воспитательной работе или председатель Управляющего совета школы, или Председатель родительского комитета.
Цели и задачи
Цель работы Центра:
-повысить воспитательный потенциал семьи, возродить в новых условиях семейную педагогику, согласовать возможности семьи и школы в общем деле личностного становления каждого ребёнка.
Задачи Центра:
- проводить профилактику безнадзорности, беспризорности, преступлений и правонарушений несовершеннолетних;
- обеспечить координацию деятельности образовательных учреждений, здравоохранения, социальной защиты, культуры, спорта, молодежи, органов внутренних дел на территории поселка в вопросах предупреждения и пресечения безнадзорности, беспризорности и антиобщественных действий несовершеннолетних;
- обеспечить защиту прав и законных интересов несовершеннолетних;
- оказать помощь семьям и несовершеннолетним, находящимся в социально опасном положении.
-проводить лектории, круглые столы для родителей учащихся МОУ Целиннинской СОШ и воспитанников ДОУ «Солнышко».
Центр «Школа раннего развития»
Руководителем Центра могут быть заведующая ДОУ «Солнышко» или руководитель МО учителей начальных классов.
Цели и задачи Центра
Цель работы Центра:
-создать целенаправленную работу с детьми дошкольного возраста и качественную подготовку к школе, продуктивную работу по преемственности : детский сад-школа.
Задачи Центра:
-мониторинг анализа педагогической деятельности;
-создать единую систему в СПК по :
- обеспечению государственных гарантий доступности качественного дошкольного образования и равных стартовых возможностей его получения при подготовке детей к обучению в школе;
- выработке единых педагогических требований, помощи ребенку в адаптации к школе;.
- заботе о здоровье детей дошкольного и раннего школьного возрастов, их полноценное физическое и психическое развитие;
- осуществление необходимой коррекции отклонений в развитии ребёнка дошкольного возраста;
- включение родителей в учебно-воспитательный процесс, формирование понимания родителями значения учебно-воспитательного процесса;
- обеспечению эмоционального благополучия каждого ребёнка, развитие его положительного самоощущения;
- развитие инициативности, любознательности, произвольности, способности к творческому самовыражению;
- развитие компетентности в сфере отношений к миру, к людям, к себе; включение детей в различные формы сотрудничества (с взрослыми и детьми разного возраста).-развивать общий уровень педагогической культуры родителей.
Центр «Школа развития»
Цель работы:
-Создать целенаправленную работу с детьми раннего школьного, подросткового и юношеского возрастов и качественную подготовку выпускника: начальной, основной и средней школы, продуктивную работу по преемственности: начальная школа – среднее звено, среднее звено – старшая школа.
Руководитель данного Центра – директор школы.
Деятельность данного Центра – это образовательный процесс МОУ Целиннинской СОШ.
Центр «Здоровье»
Возглавляет Центр заведующая ФАП или учитель физической культуры, или фельдшер школы.
Целью Центра является:
- оказывать содействие всем участникам образовательного процесса в приобретении знаний, умений, навыков, необходимых для формирования устойчивой мотивации на здоровье и здоровый образ жизни;
- развить активный отдых населения и внедрить физическую культуру и спорт в массы.
Задачами Центра являются:
- формировать базы данных о состоянии здоровья, индивидуальных психофизиологических особенностях и резервных возможностях организма обучающихся, воспитанников;
-создать системы коррекции физического, психологического, социального и нравственного развития обучающихся с использованием комплекса оздоровительных и медицинских мероприятий без отрыва от учебного процесса;
-информировать всех участников образовательного процесса (учителей, учащихся и их родителей) по вопросам здоровья и здорового образа жизни;
-активизировать участия семьи в решении вопросов охраны и укрепления здоровья детей;
- помочь обеспечить условия для практической реализации принципов здоровьесбережения в учебно-воспитательном процессе;
-организовать научно-методическую работу, направленную на профессиональный рост педагогов, воспитателей, жителей посёлка через проведение практических занятий, тематических встреч, самообразование и т. п. по решению задач сохранения и развития здоровья учащихся, формирования здорового образа жизни коллектива школы, культуры физического, психического и социального здоровья участников образовательного процесса;
- профилактика беспризорности и безнадзорности.
Центр «Милосердие»
Возглавляет Центр глава администрации поселения Целинный или социальный педагог, или председатель общешкольного родительского комитета.
Целью Центра является:
-оказать благотворительную помощь, духовную поддержку малообеспеченным многодетным семьям, семьям инвалидов, одиноким престарелым людям.
Задачи Центра:
-проводить мониторинг уровня социально - экономического благополучия граждан на территории СПК;
-выявить граждан, нуждающихся в социальной поддержке, определение необходимых им форм помощи и периодичности (постоянно, временно, на разовой основе) ее предоставления;
-оказать гражданам социальных, социально - педагогических, юридических, психологических, медицинских, бытовых, торговых, консультативных и иных услуг при условии соблюдения принципов адресности и преемственности помощи;
-помочь проводить социальную реабилитацию детей - инвалидов;
-привлечь государственные, муниципальные и негосударственные органы, организации и учреждения (здравоохранения, образования, миграционной службы, службы занятости и так далее), а также общественных и религиозных организаций и объединений (ветеранских, инвалидных, комитетов Общества Красного Креста, ассоциаций многодетных, неполных семей и так далее) к решению вопросов оказания социальной поддержки населению и координацию их деятельности в этом направлении.
Центр «Досуг»
Возглавляет Центр заместитель директора по воспитательной работе МОУЦСОШ или заведующая сельским ДК, или заведующие школьной и сельской библиотек.
Целью Центра являются:
-духовное возрождение и развитие творческих потенциалов личности.
Задачи Центра:
-организовать совместную работу школы, ДОУ «Солнышко», сельского дома культуры, родителей учащихся и воспитанников ДОУ по направлениям: эстетико-нравственное, художественное, формирование положительных привычек, воспитание на основе детского семейного творчества, краеведческое;
-организовать совместную работу школы, родителей учащихся и сельской библиотеке по направлениям: краеведческое, библиотека семейного чтения, экологическое;
-активизировать совместную работу школьного музея, сельской библиотеки, жителей посёлка для качественного пополнения материалов музея;
-профилактика беспризорности и безнадзорности.
Центр «Школа трудового воспитания»
Возглавляет Центр заместитель директора по воспитательной работе или председатель ООО «Целинный».
В состав Центра входят представители школы, родительских комитетов, Управляющего Совета школы, ООО «Целинный», жители посёлка.
Целью Центра является:
-обучить детей умелому сочетанию деятельности в сельском хозяйстве с заботливым, бережным отношением к земле, технике, окружающей природе на основе жизнедеятельности.
Задачи Центра:
-способствовать формированию экологического сознания как внутреннего регулятора поведения учащихся в окружающей природной среде;
-способствовать воспитанию личности, способной к свободному и добровольному выбору образа жизни и труду в соответствии с законами природы и интересами человека;
-способствовать подготовки хозяина земли, культурного труженика села, конкурентноспособного, умеющего организовать прибыльное дело в условиях села;
-способствовать возрождению и закреплению патриотического и трудового воспитания.
Показатели и способы эффективности деятельности СПК п.Целинный
- Создание активно действующей, работоспособной системы поддержки семейного воспитания.
- Использование образовательных технологий, методик, способствующих развитию системы сотрудничества педагогического коллектива школы с родителями и общественностью посёлка.
- Участие семьи и школы в деятельности общественно значимой направленности при поддержки различных социальных институтов.
- Оказание своевременной, разноплановой, квалифицированной помощи семье в воспитании детей.
- Активизация педагогического и культурного сознания родителей, педагогов и других специалистов по работе с семьёй.
- Проведение систематической диагностики изучения запросов родителей, их затруднений в воспитании детей, отношение к участию в совместной с детьми и педагогами деятельности.
- Программы и проекты деятельности различных структурных подразделений школы, в состав которых включены родители учащихся, представители общественности посёлка.
- Обобщение итогов работы комплекса, распространение информации о результатах через публикацию в школьной газете.
Проект «Комплексная безопасность в МОУ «Целиннинская средняя общеобразовательная школа»».
Цель:
-обеспечить комплексную безопасность в школе.
Задачи:
- Создать условия для физической охраны и инженерно-технической защищённости;
- Создать условия по антитеррористической защищённости;
- Создать условия по пожарной безопасности;
- Создать условия по обеспечению охраны труда и техники безопасности;
- Создать условия по гражданской обороне и чрезвычайной ситуации.
- Финансово-экономическое обеспечение мер и мероприятий.
Механизмы:
- Создать условия для физической охраны и инженерно-технической защищённости:
1.1. Организация физической охраны объекта и территории;
1.2. Обеспечение инженерно-технической укреплённости;
1.3. Организация контрольно-пропускного режима.
2. Создать условия по антитеррористической защищённости:
2.1. Антитеррористическая защищённость на основе Паспорта безопасности;
2.2. Взаимодействие с правоохранительными органами и другими структурами, вспомогательными службами и общественными организациями;
2.3. Правовое обучение и формирование культуры безопасности.
3. Создать условия по пожарной безопасности:
3.1. Выполнение норм пожарной безопасности.
4. Создать условия по обеспечению охраны труда и техники безопасности:
4.1. Организация инженерно-технического оборудования;
4.2. Соблюдение норм охраны труда и электробезопасности.
5.Создать условия по гражданской обороне и чрезвычайной ситуации:
5.1. Плановая работа по гражданской обороне.
6.Финансово-экономическое обеспечение мер и мероприятий.
6.1.Смета расходов на реализацию проекта.
Результат:
1.Качественная организация комплексной безопасности в школе.
Риски:
1.Пассивность и инертность заместителя директора по безопасности.
-Организация профессионального обучения в школе по средствам организации филиала учебного заведения начального профессионального образования на базе школы.
Проект программы «Профессиональное обучение»
Цель:
-создать условия для организации профессионального обучения в школе посредствам организации филиала учебного заведения начального профессионального образования на базе школы.
Задачи:
- Создать филиал ПУ-31 на базе школы
- Подготовить материально-техническую базу для реализации начального профессионального обучения по профессии «Тракторист-машинист».
- Обеспечить кадровый ресурс.
- Привлечение обучающихся из других сельских школ на третью ступень.
- Привлечение инвестиций в школу.
Механизмы:
1.Создать филиал ПУ-31 на базе школы:
1.1.Подписание договоров о создании и деятельности филиала на базе школы с директором ПУ-31 Якимовым М.А. и главой муниципального района «Город Краснокаменск и Краснокаменский район» Коловым Г.Н.
1.2.Лицензирование филиала.
1.3.Создание нормативно-правовой базы.
2. Подготовить материально-техническую базу для реализации начального профессионального обучения по профессии «Тракторист-машинист».
2.1.Укомплектованность учебно-наглядными пособиями по профессии «Тракторист-машинист».
2.2.Подписание договора с ООО «Целинный» для прохождения практических работ на современных машинах, комбайнах.
3.Обеспечить кадровый ресурс.
3.1.Прохождение курсовой переподготовки школьного мастера производственного обучения и учителя технологии.
4. Привлечение обучающихся из других сельских школ на третью ступень.
4.1.Реклами в СМИ, Интернете, выезд в сельские школы.
5.Привлечение инвестиций в школу.
5.1.Обучение сельского население на платной основе профессиям «Тракторист-машинист», «Слесарь», «Водитель категории В, С».
Ожидаемый результат:
- Деятельность филиала.
- Занятость подростков окончивших 9 класс.
- Получение начального профессионального образования на третей ступени обучения.
- Привлечение инвестиций в школу.
Риски:
1.Отказ ПУ-31 от совместной работы со школой.
2.Недостаточность средств для реализации профессионального обучения в школе.
3.Неполучение лицензии для ведения профессионального обучения по профессиит «Тракторист-машинист».
4.Невостребованность данной профессии на территории Краснокаменского района.



